En el vasto universo del SEO, optimizar tu sitio web para que Google lo ame es crucial. Una de las estrategias más efectivas, y a menudo subestimada, es la creación de enlaces internos. Estos enlaces no solo mejoran la navegación del usuario, sino que también envían señales importantes a Google sobre la estructura y la relevancia de tu contenido. En 22 Marketing, tu compañero digital, entendemos la importancia de los enlaces internos y cómo implementarlos de forma estratégica para impulsar tu posicionamiento web. Hoy, te guiaremos a través de las mejores prácticas para crear enlaces internos que Google adorará.
Pero, ¿por qué son tan importantes los enlaces internos? Sencillamente, facilitan a Google rastrear e indexar tu sitio web de manera eficiente. Al conectar diferentes páginas dentro de tu dominio, le proporcionas un mapa claro y jerarquizado de tu contenido. Esto ayuda a Google a comprender el contexto y la relación entre las diferentes páginas, lo que a su vez mejora tu posicionamiento en los resultados de búsqueda. Si quieres mejorar tu presencia online, comienza por revisar tus enlaces internos. Además, mejoran la experiencia del usuario, guiándolo a través de contenido relevante y aumentando el tiempo que pasa en tu sitio.
En 22 Marketing, nos apasiona ayudarte a alcanzar tus objetivos online. Por eso, te ofrecemos servicios integrales de diseño web, SEO y campañas publicitarias. Visita nuestra página de 22 Marketing para descubrir cómo podemos impulsar tu negocio.
¿Qué son los enlaces internos y por qué Google los valora tanto?
Los enlaces internos son hipervínculos que conectan diferentes páginas dentro del mismo dominio. A diferencia de los enlaces externos, que apuntan a otros sitios web, los enlaces internos ayudan a los usuarios y a los motores de búsqueda a navegar por tu propio sitio. Google valora estos enlaces porque facilitan el descubrimiento de contenido relevante y mejoran la arquitectura general del sitio.
Piénsalo de esta manera: si tu sitio web fuera una ciudad, los enlaces internos serían las carreteras que conectan los diferentes barrios. Una buena red de carreteras facilita el movimiento de personas y mercancías, y de manera similar, una buena estrategia de enlaces internos SEO facilita el movimiento de los usuarios y los robots de Google a través de tu contenido. Esto no solo mejora la experiencia del usuario, sino que también ayuda a Google a comprender mejor la estructura y el contenido de tu sitio.
Además, los enlaces internos distribuyen la «autoridad de enlace» (o Link Juice) a través de tu sitio. Cuando una página con alta autoridad enlaza a otra página interna, parte de esa autoridad se transmite, lo que puede ayudar a mejorar el posicionamiento de la página enlazada. En resumen, una buena optimización de enlaces internos es fundamental para un SEO exitoso.

Cómo crear una estructura de enlaces internos eficaz: Paso a paso
Ahora que comprendes la importancia de los enlaces internos, veamos cómo puedes crear una estructura eficaz para tu sitio web:
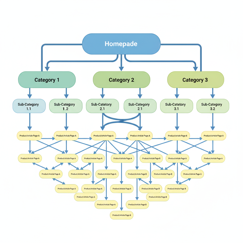
- Planifica tu arquitectura web: Antes de empezar a crear enlaces internos, es fundamental tener una arquitectura web clara y bien definida. Esto implica organizar tu contenido en categorías y subcategorías lógicas, y asegurarte de que cada página tenga un propósito claro. Una buena arquitectura web facilita la creación de enlaces internos relevantes y coherentes.
- Identifica las páginas clave: Determina cuáles son las páginas más importantes de tu sitio web, aquellas que deseas posicionar para términos de búsqueda específicos. Estas páginas deben recibir la mayor cantidad de enlaces internos relevantes.
- Utiliza texto de anclaje descriptivo: El texto de anclaje (el texto visible en el que se hace clic para acceder al enlace) debe ser descriptivo y relevante para la página de destino. Evita utilizar términos genéricos como «haz clic aquí» o «leer más». En su lugar, utiliza palabras clave relevantes que indiquen el contenido de la página enlazada.
- Añade enlaces internos de forma natural: Los enlaces internos deben integrarse de forma natural en el contenido de tu página. No fuerces los enlaces ni los coloques en lugares poco relevantes. En su lugar, busca oportunidades para enlazar a otras páginas que proporcionen información adicional o complementaria sobre el tema que estás tratando.
- Prioriza la relevancia: Asegúrate de que los enlaces internos sean relevantes tanto para la página de origen como para la página de destino. Enlazar a páginas irrelevantes puede confundir a los usuarios ya Google, y puede incluso perjudicar tu posicionamiento.
Por ejemplo, si tienes un artículo sobre «consejos para el cuidado de la piel seca», puedes enlazar a otro artículo sobre «los mejores productos para pieles sensibles». Este link building interno no solo proporciona valor adicional al usuario, sino que también le indica a Google que las dos páginas están relacionadas.
Estrategias avanzadas de enlaces internos para potenciar tu SEO
Una vez que tengas una estructura básica de enlaces internos, puedes implementar estrategias más avanzadas para potenciar aún más tu SEO:
- Enlaces en la navegación principal: Incluye enlaces a tus páginas más importantes en la navegación principal de tu sitio web. Esto facilita el acceso a estas páginas tanto para los usuarios como para los motores de búsqueda.
- Enlaces en el pie de página: El pie de página es otro lugar estratégico para incluir enlaces a páginas importantes, como tu página de contacto, tu política de privacidad o tus términos de uso.
- Enlaces en la barra lateral: Si utilizas una barra lateral en tu sitio web, puedes incluir enlaces a contenido relevante o popular.
- Utiliza breadcrumbs: Los breadcrumbs (migas de pan) son una forma de navegación jerárquica que muestra la ubicación actual del usuario dentro del sitio web. Los breadcrumbs no solo facilitan la navegación, sino que también ayudan a Google a comprender la estructura de tu sitio.
- Audita tus enlaces internos regularmente: Realiza auditorías periódicas de tus enlaces internos para identificar enlaces rotos, enlaces irrelevantes o oportunidades de mejora.
Recuerda que la clave para una buena estrategia de enlaces internos SEO es la naturalidad y la relevancia. No intentes manipular el sistema ni crear enlaces artificiales. En su lugar, concéntrate en proporcionar valor a tus usuarios y facilitar la navegación por tu sitio web.

Errores comunes al crear enlaces internos (y cómo evitarlos)
A pesar de su importancia, muchos sitios web cometen errores al crear enlaces internos. Aquí te presentamos algunos de los errores más comunes y cómo evitarlos:
- Exceso de enlaces: No satures tus páginas con demasiados enlaces internos. Un exceso de enlaces puede distraer a los usuarios y diluir la autoridad de enlace. En general, es mejor enfocarse en la calidad que en la cantidad.
- Enlaces rotos: Los enlaces rotos son una mala experiencia para el usuario y pueden perjudicar tu posicionamiento. Asegúrate de revisar tus enlaces internos regularmente y corregir cualquier enlace roto que encuentres.
- Texto de anclaje genérico: Utilizar texto de anclaje genérico como «haz clic aquí» o «leer más» no proporciona información útil ni a los usuarios ni a los motores de búsqueda. En su lugar, utiliza texto de anclaje descriptivo y relevante.
- Enlaces irrelevantes: Enlazar a páginas irrelevantes puede confundir a los usuarios ya Google, y puede incluso perjudicar tu posicionamiento. Asegúrate de que todos tus enlaces internos sean relevantes tanto para la página de origen como para la página de destino.
- Ignorar la profundidad de la página: Asegúrate de enlazar a páginas que se encuentran a varios niveles de profundidad en tu sitio web. Esto ayuda a distribuir la autoridad de enlace de manera más equitativa y facilita el descubrimiento de contenido más antiguo o menos popular.
Evitar estos errores te ayudará a crear una estructura de enlaces internos más eficaz y a mejorar tu posicionamiento en los resultados de búsqueda de Google.
Herramientas para analizar y mejorar tus enlaces internos
Existen diversas herramientas que pueden ayudarte a analizar y mejorar tus enlaces internos. Algunas de las herramientas más populares incluyen:
- Google Search Console: Google Search Console te proporciona información valiosa sobre cómo Google rastrea e indexa tu sitio web. Puedes utilizar esta herramienta para identificar enlaces rotos, páginas huérfanas (páginas sin enlaces internos) y otros problemas relacionados con tus enlaces internos.
- Screaming Frog SEO Spider: Screaming Frog es una herramienta de rastreo web que te permite analizar todos los enlaces internos de tu sitio web. Puedes utilizar esta herramienta para identificar enlaces rotos, redirecciones incorrectas y otros problemas relacionados con tus enlaces internos.
- Ahrefs: Ahrefs es una herramienta de análisis SEO que te proporciona información detallada sobre el perfil de enlaces de tu sitio web, incluyendo tus enlaces internos. Puedes utilizar esta herramienta para identificar oportunidades de mejora y para monitorizar el rendimiento de tus enlaces internos a lo largo del tiempo.
Utilizar estas herramientas te ayudará a optimizar tus enlaces internos y a mejorar el rendimiento general de tu sitio web en los resultados de búsqueda.

Preguntas frecuentes sobre enlaces internos
Respondemos algunas de las preguntas más comunes sobre enlaces internos:
- ¿Qué son los enlaces internos y por qué son importantes? Los enlaces internos son enlaces que conectan diferentes páginas dentro del mismo sitio web. Son importantes porque mejoran la navegación, ayudan a Google a comprender la estructura del sitio y distribuyen la autoridad de enlace.
- ¿Cómo puedo crear una buena estructura de enlaces internos en mi sitio web? Planifica tu arquitectura web, identifica las páginas clave, utiliza texto de anclaje descriptivo y añade enlaces de forma natural.
- ¿Cuántos enlaces internos debo incluir en una página? No hay un número exacto, pero evita saturar la página. Prioriza la calidad y la relevancia sobre la cantidad.
- ¿Cómo ayudan los enlaces internos al SEO? Facilitan el rastreo e indexación, mejoran la experiencia del usuario y distribuyen la autoridad de enlace.
- ¿Cuál es la diferencia entre enlaces internos y externos? Los enlaces internos conectan páginas dentro del mismo sitio web, mientras que los enlaces externos enlazan a otros sitios web.
En 22 Marketing, estamos comprometidos con tu éxito online. Si necesitas ayuda con tu estrategia de enlaces internos SEO o cualquier otro aspecto de tu marketing digital, no dudes en ponerte en contacto con nosotros. ¡Estamos aquí para ayudarte a crecer!
Además, si estás buscando opciones de financiación, te invitamos a explorar nuestra sección de Ayudas y Subvenciones, donde encontrarás información valiosa para autónomos y pymes.